Hello, merry meet, and welcome to our blog! We will be posting periodically about all things wiccan. If there’s a topic you’d like us to discuss, just contact us and let us know. Come back soon for updates! Blessed be đ
The Question Game Tarot Spread
Intro
The Question Game tarot spread is a 7-card spread similar to the celtic cross spread; it addresses the problem, what led to it, and the fears the querent is facing regarding it. This reading is good for guidance because the tarot cards will give the querent both a warning and a suggestion about the problem they are facing. It also helps the querent address their feelings about the current situation.
The Method
For this blog post, I will be using an oracle deck.
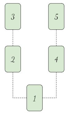
Same as with any tarot spread, start by having the querent state their question out loud or in their head. Next you or the querent will shuffle the deck, cutting the deck when you are finished (optional). Once the deck is shuffled, lay out the top seven cards in the order shown below in the diagram.
Interpreting the Cards
Below, I have included the method for reading the cards in the layout.
Use whichever method of interpretation you are comfortable with. For oracle decks, it can be hard to find standard meanings, so itâs best to use either your intuition or the booklet that came with the deck.
Card 1 shows the querentâs situation/problem; the current atmosphere surrounding their situation. This tells what is currently happening with the problem; a general summary of the situation.
Card 2 shows the querentâs past; how the situation/problem happened in the first place. This tells what events led up to this situation; what caused the problem to form.
Card 3 shows the querentâs feelings; how the querent is currently feeling about the problem they are facing. This tells about what effects the situation is having on the querent; how they are dealing with the problem.
Card 4 shows the querentâs fears; what the querent is afraid of regarding the situation. This tells about what the querent is worried will happen; the worst possible outcome they are worried about.
Card 5 shows the future; what will happen with the problem in the future. This tells where the current problem will lead if the querent continues on the path they are currently on; what will end up happening with the situation if the querent does not make any changes.
Card 6 shows a warning; the warning the tarot cards are sending to the querent. This tells about what consequences may lie in the future; the repercussions of leaving the problem unchecked.
Card 7 shows a suggestion; the suggestion the tarot cards are sending to the querent. This tells how the consequences of card 6 may be avoided; what the querent can do to fix the problem before they end up facing the repercussions.
If you canât seem to get a clear answer from your reading, try again once more. If neither reading is making any sense, put the deck away for the day and try again at a later date.
*NOTE: remember that any reading showing what will happen in the future is not set in stone – this is simply what will happen if the querent remains on their current path without making any changes.
Example Reading
Here is a reading I did as an example:

I did this reading about a querentâs situation with their family and finances. For this reading, I kept all the cards upright, since this oracle deck has more cards than a standard tarot deck and does not include an interpretation booklet. I started by saging my deck, shuffling it, and cutting the deck three times. I then laid all the cards out face up before beginning. Since this deck does not include an interpretation booklet, for the meanings, I used my own intuition.Â
My Reading
Card 1: situation
This position shows the querentâs situation/problem; the current atmosphere surrounding their situation. I drew First Light. This card is about the breaking of the storm, the light after the darkness, the light at the end of the tunnel, the bright side of things.
Interpretation: Things have been tough for you lately, but now you have made it through the hard part. Things are starting to look up. You are strong and capable, so enjoy the sunshine a little. There is still work to be done, but the hardest is behind you. You can do this.
Card 2: past
This position shows the querentâs past; how the situation/problem happened in the first place. I drew Deception. This card is about unreliable guidance, misrepresented truths, being taken advantage of, being lied to.
Interpretation: You ended up here because you were led astray. The question is, by whom? Not everyone has been honest with you in the past, including yourself. Be more open and honest about your own feelings. Donât lie to others about how you feel; let them help you. On the other hand, donât take everything at face value. Be wary.
Card 3: feelings
This position shows the querentâs feelings; how the querent is currently feeling about the problem they are facing. I drew Exigency. This card is about the unpleasant but necessary, urgency, demand, sacrifice.
Interpretation: Just like card 1 said, you are not quite out of the weeds yet even though things are looking up. There is more to be done and itâs not something you are particularly looking forward to. You may be feeling like youâre sacrificing a lot and yes, itâs unpleasant, but you are strong enough to prevail. Youâll be feeling less than ideal for a while, but itâs a necessity you have to face.
Card 4: fear
This position shows the querentâs fears; what the querent is afraid of regarding the situation. I drew Sangfroid. This card is about confronting demons, composure when facing danger, being cool under pressure, courage.
Interpretation: You have trouble staying cool under pressure. You know you have demons to confront, but youâre afraid you might not have what it takes. You donât want to show weakness, but youâre starting to crumble under the pressure youâre facing. Remember, you are strong and you can do this. Itâs ok to ask for help when you need it. Just work through the dark and youâll be rewarded with the light.
Card 5: future
This position shows the future; what will happen with the problem in the future. I drew Magnetism. This card is about charming properties, attraction, allure, being drawn to someone or something.
Interpretation: Thereâs something pulling you down this path youâre on, something that piques your interest. What, or who, is at the end? Remember what the earlier cards said and be wary of what is to come. You donât know whatâs down this path. Keep your wits about you and proceed with caution. You may be rewarded at the end.
Card 6: warning
This position shows a warning; the warning the tarot cards are sending to the querent. I drew Polarity. This card is about a charged atmosphere, attraction, contradiction, growth.
Interpretation: Things are intense right now. You feel attraction, but also contradiction. You are facing a difficult situation and your judgement is clouded by your feelings. Thereâs friction going on in your life right now, but also growth. Be careful; this friction may cause you to grow apart from where your feelings are drawing you. If you want to grow closer and grow together, heed the advice of card 7.
Card 7: suggestion
This position shows a suggestion; the suggestion the tarot cards are sending to the querent. I drew Renewal. This card is about the mercurial soul, volatility, change, restoration, awakening.
Interpretation: You are changing, that much is clear. Just like card 6 said, you are growing. The human soul is so mercurial, always changing, growing, developing. Take some time to relax; growth can be exhausting. Itâs time for a little restoration. Find someplace you can be alone and just spend some time focusing on yourself. Awaken your true self and figure out who you are, then you can start growing together, like card 6 says.
Final Takeaway:
Things have not been easy for you. You have faced some hard times and you are feeling exhausted and broken. You feel like you have sacrificed so much and although you know it is necessary, you are feeling like you have nothing left to give anymore. I know you are afraid that you will crumble under the pressure you are facing, but you are stronger than you think.
You may be facing tension right now, but you are still growing. Things are looking up for you – the hardest part is over. You have been lied to and you have lied to yourself and others. Be more open and honest and work on communicating with those who matter. You donât have to work through this alone. You can work through this and grow together with those you care about instead of apart.
Just remember to take some time for yourself to grow and develop on your own. You need a little time to yourself to rejuvenate so you can face whatever is coming next. Something is pulling you down this path. Make sure you are prepared for whatever may be at the end.Â
Next time weâll talk about some more tarot spreads, so check back soon!
Sources
Fiebig, Johannes, and Evelin Burger. Complete Book of Tarot Spreads. Sterling Publishing Co., Inc., 2014.
Thornsjo, D. (2019). Arthur Rackham Oracle Instruction Booklet. Waterville, ME: Duck Soup Productions.
Setting a Goal Tarot Spread
Intro
The Setting a Goal spread is a simple four-card spread that will help you reach your goal. This spread will show you your goal, what is helping you and what is hurting you on your journey toward this goal, and how to reach it.
Tarot vs Oracle
Tarot decks and oracle decks are very similar and are used for the same purpose. The main difference between the two is structure. Tarot decks must always follow the same structure in order to be called tarot decks.
There are 78 cards in a standard tarot deck (though this number can vary by a few). Generally there are 22 major arcana cards, numbered 0 to 21, and 56 minor arcana cards. These minor arcana cards are divided into four suits, numbered Ace to 10 and including a page, knight, queen, and king.
An oracle deck can have any number of cards and use any structure, but can be utilized the same as any tarot deck. Oracle decks usually come with a booklet explaining their meanings, much like a tarot deck. These booklets may not include the reversed meanings of the cards. If this is the case, take the opposite of the upright meaning.
For this blog post, I will be using an oracle deck.
The Method
Same as with any tarot spread, start by having the querent state their question out loud or in their head. You can also do this as a general reading – no question required. Next you or the querent will shuffle the deck, cutting the deck when you are finished (optional). Once the deck is shuffled, lay out the top four cards in the order shown below in the diagram.
Interpreting the Cards
Below, I have included the method for reading the cards in the layout.
Use whichever method of interpretation you are comfortable with. For oracle decks, it can be hard to find standard meanings, so itâs best to use either your intuition or the booklet that came with the deck.
Card 1 shows the querentâs goal; what they hope to achieve (whether known to them or not). This tells details about the goal the querent is striving to reach and the general atmosphere surrounding that goal and the journey.
Card 2 shows what is helping the querent; the qualities they have that will help them reach their goal. This tells what the querent is doing right; what things are helping them along the path toward their goal.
Card 3 shows what is hurting the querent; the shortcomings they have that will keep them from reaching their goal. This tells what the querent is doing wrong; what things are holding them back from reaching their goal.
Card 4 shows achieving the goal; how the querent can reach the goal from card 1. This tells what the querent can do to overcome their shortcomings and strengthen their good qualities in order to reach their goal.
If you canât seem to get a clear answer from your reading, try again once more. If neither reading is making any sense, put the deck away for the day and try again at a later date.
Example Reading
Here is a reading I did as an example:

I did this reading as a general reading. I started by saging my deck, shuffling it, and cutting the deck three times. I then laid all the cards out face up before beginning. For the meanings, I used the booklet that came with the oracle deck.
My Reading
Card 1: goal
This position shows the querentâs goal; what they hope to achieve. I drew Infinite Paths, upright. This card is about joy, success, and good changes.
Interpretation: The querent strives to be happy and successful; to change for the better. They want to be in a place where they can start seeing the beauty in life. Their journey has been a struggle and they want to come out the other end a new being. Once they start to embrace this positivity, things will get better and numerous paths will be laid out for them to take.
Card 2: helping
This position shows what is helping the querent; the qualities they have that will help them reach their goal. I drew the Seven of Embers, upright. This card is about self preservation and defense.
Interpretation: The querent has persevered this long because of their ability to defend themselves through challenging times. They are good at using their wits to protect and defend themselves and they have all the resources they need at their disposal to battle all the external forces trying to bring them down.
Card 3: hurting
This position shows what is hurting the querent; the shortcomings they have that will keep them from reaching their goal. I drew the Ace of Trees, upright. This card is about opportunity and prosperity.
Interpretation: The querent needs to give themself the space to grow, but their mind is cloudy and their heart is dishonest. In order to make a change and achieve their goal, the querent needs to clear their mind and start being honest with themself. Something new will come, so long as it has the space to grow. They need to use their intuition or these things will continue holding them back.
Card 4: achievement
This position shows achieving the goal; how the querent can reach the goal from card 1. I drew the Ten of Birds, upright. This card is about difficult endings and betrayal.
Interpretation: The querent is coming to the end of this stage of their life, but things are not how they had hoped they would be. They are now facing a difficult ending, but this is out of their control. Though this will affect the querent greatly, it is important that they move on from the pain and learn from it. If they worry over it too much, it will consume them. They may face betrayal or deception, but it is important to continue on to the next stage of their life and not let it hold them back.
Final Takeaway:
The querentâs goal in life is to be happy and successful. They want to change for the better and start seizing the day and enjoying their life. Self preservation is one of their strengths; thatâs how they got this far in the first place. Any battle can be fought with their wit and strong defence.
Though they have these strengths, they are not without weaknesses. The querent is not good at utilizing their intuition. Their heart and head need to be clear and open in order to facilitate the growth they want to see in themself.
In order to achieve this goal, the querent will have to persevere through a difficult ending. There is nothing they can do to stop it, but the key is having the strength to push through it. We may not be able to control what happens to us, but we can control how we react to it and process it.
My advice to the querent would be to work through the issues that are weighing you down. You are good at self preservation, but maybe too defensive. Itâs ok to let people in; you have to be honest about your feelings, especially to yourself.
Once you start processing your feelings, your heart and head will be clear and you can start working toward being the positive person you want to be. The road ahead isnât going to be easy, but you can get through it by utilizing your strengths and overcoming your weaknesses. Infinite paths toward a better life will lay themselves in front of you if you can just make it through the difficult ending to this chapter of your life.
Next time weâll talk about some more tarot spreads, so check back soon!
Sources
Eads, J. R. (2020). The Cosma Visions Guide (First ed.). James R. Eads.
Fiebig, Johannes, and Evelin Burger. Complete Book of Tarot Spreads. Sterling Publishing Co., Inc., 2014.
Immediate Consequences Tarot Spread
Intro
The immediate decisions tarot spread is a moderately simple spread involving 7 cards. This spread will help the querent delve into their question and determine the best solution to their problem. Similar to the Celtic Cross Spread, this spread shows what is working for and against the querent. It also shows their strengths and weaknesses to help them see the bigger picture.
The Method
Same as with any tarot spread, start by having the querent state their question out loud or in their head. Next you or the querent will shuffle the deck, cutting the deck when you are finished (optional). Once the deck is shuffled, lay out the top seven cards in the order shown below in the diagram. Â
Interpreting the Cards
Below, I have included the method for reading the cards in the layout.
Use whichever method of interpretation you are comfortable with.
Card 1 shows what the querentâs strengths are in regards to their question. This may show things they are doing right; things that may lead them to the correct decision. It may also show things they are already doing well in relation to their question.
Card 2 shows what the querentâs weaknesses are in regards to their question. This may show things they are doing wrong; things that may lead them to the wrong decision. It may also show things that they need to work on in relation to their question.
Card 3 shows what is working for the querent. This card is about what influences are at work helping the querent, guiding them in the right direction. This may show things that are helping the querent along their path to the best decision.
Card 4 shows what is working against the querent. This card is about what influences are at work impeding the querent, pushing them in the wrong direction. This may show things that are blocking the querentâs way to the best decision.
Card 5 shows the decision the querent needs to make. This card is about showing the crossroads ahead and the possible paths the querent can take.
Card 6 shows what will happen once the querent makes the decision shown in card 5. This card may reveal where some of the paths may lead. It may also show the changes that will begin to come as the querent moves forward.
Card 7 shows the solution to the decision in card 5 and the querentâs question overall. This card is about which path is the best for the querent to take and how the decision will affect or solve the querentâs question.
If you canât seem to get a clear answer from your reading, try again once more. If neither reading is making any sense, put the deck away for the day and try again at a later date.
Example Reading
Here is a reading I did as an example.
For this reading, the querent wanted to know about their job in general. I started by cleansing my deck with a piece of selenite and shuffling it. I then cut the deck three times and laid all the cards out face up before beginning. For the meanings, I used the booklet that came with the tarot deck.
My Reading
Card 1: strengths
This position shows the querentâs strengths in regards to their question. I drew the Ace of Wands, upright. This card is about passion, drive, creativity, beginnings.
Interpretation: The querent is passionate about their job. They have the drive to work hard and get things done. Creativity is another strong asset they bring to the table; they are able to add their own personal touch to everything they do. It also seems as though new things will be starting up for them very soon, if they havenât already.
Card 2: weaknesses
This position shows the querentâs weaknesses in regards to their question. I drew The World, upright. This card is about endings, joy, fulfillment, unity, harmony, self love, success, achievement.
Interpretation: The querent is not good at dealing with endings. Even though these endings bring with them joy and fulfillment with a job well done, it can leave them missing the journey and the experiences they had. It is hard for the querent to fall into a sense of unity and harmony even after they have achieved what they set out to do. They need to learn to love themselves and be proud of their accomplishments. All things come to an end and itâs ok to move on.
Card 3: assistance
This position shows the influences working for the querent. I drew Judgement, upright. This card is about change, crossroads, compassion, love, desire to be better, balance.
Interpretation: The querent is at a crossroads, facing a change. They are surrounded by compassion and love from others because they give it in return. They are striving to do better, be better, but they need to focus on balance. There are times to celebrate a job well done and there are times to push yourself to be the best you can be; the querent needs to make that push and there is no shortage of support for this.
Card 4: resistance
This position shows the influences at work against the querent. I drew the Seven of Wands, upright. This card is about drive, strength, willpower, success, overcoming obstacles.
Interpretation: Although the querent has a strong drive for their work, itâs not always easy. There are obstacles at every turn. They will need to focus their willpower and strength in order to achieve the success that is rightfully theirs. Others will be working against them, trying to pull them down to failure out of jealousy, but the querent will need to overcome these obstacles to achieve their goal.
Card 5: decision
This position shows the decision the querent needs to make. I drew the Six of Wands, upright. This card is about victory, rewards, support, accomplishments, success.
Interpretation: The decision the querent is facing can bring great victory. If they make the right choice, they will see big rewards; returns on the investment of all their hard work. They will be celebrated and supported for this. If they choose the right path, they will see success and great accomplishments all around.
Card 6: results
This position shows the results of the decision from card 5. I drew the Five of Wands, upright. This card is about battle, defense, fighting, exhaustion.
Interpretation: The road to the success from card 5 is not an easy one to take. There will be great battles the querent will need to fight in order to reap the benefits they seek. They will need to stand up and defend what they deserve. The fight may be superficial, or it may be more serious. Either way, the querent will come out the other side exhausted. But will they emerge successful?
Card 7: solution
This position shows the solution to the decision in card 5. I drew the Four of Wands, upright. This card is about growth, rest, relaxation, fun, surprises, good times, breaks, self care.
Interpretation: The querent needs to take some time to rest and relax. They have seen some amazing growth and they have worked hard to get where they are, but in order to achieve their goals, they need to have a little fun. There are more good times on the horizon, as long as the querent remembers to take a break for some self care. Itâs ok to take a minute, you deserve it.
Final Takeaway
The querent has the passion and drive for success. They work hard and expect to be rewarded. Even though they want to achieve their goals, endings can be scary. They are not good at accepting their success and basking in the relaxation of a job well done. They are currently at a crossroads, having just completed a big project at work. They are about to start something new and exciting and those around them are supporting them and pushing them to succeed.
Even so, there are others who are pushing back, trying to ensure failure, perhaps out of jealousy. The querent is so close to reaping the benefits of all their hard work; they just need to make the right decision. The battle has begun and the querent has to fight for what they deserve. This fight may even be an internal battle. In order to get where they want to be, the querent needs to take a step back and relax. Some self care is all they need right now.
My advice would be to take a break. Youâve been working really hard and everyone can see it. You deserve everything that is coming to you. The end is here and great new things are coming, so just accept that time will keep moving whether you want it to or not. Itâs ok to take some time to recuperate; youâve done a lot and faced some battles, but youâve won! You have so many people in your corner, pushing you to do great things, but you canât do that with no energy. Donât overwork yourself to prove a point. Take some you time and jump back into the swing of things when youâre ready to take on the challenges ahead. Bask in the glory of your achievements!
Next time weâll talk about some more tarot spreads, so check back soon!
Sources
Fiebig, Johannes, and Evelin Burger. Complete Book of Tarot Spreads. Sterling Publishing Co., Inc., 2014.
Sterle, L. (2019). Modern Witch Instructional Guide. New York, NY: Sterling Publishing.
Pentagram Tarot Spread
Intro
The Pentagram tarot spread is a relatively simple spread that involves five cards. This spread will help give your querent a bit of clarity about whatever question they may have. What is interesting about this spread is that rather than past, present, and future, it shows origin and destination.
The Method
Same as with any tarot spread, start by having the querent state their question out loud or in their head. Next you or the querent will shuffle the deck, cutting the deck when you are finished (optional). Once the deck is shuffled, lay out the top five cards in the order shown below in the diagram. Â

Interpreting the Cards
Below, I have included the method for reading the cards in the layout.

Use whichever method of interpretation you are comfortable with.
Card 1 shows the querentâs origin; where they come from. This tells some background about the question asked and the experiences that brought the querent here and caused them to form this question.
Card 2 shows the querentâs destination; where they are going. This tells where the querent will end up if they stay on the same path they are currently on; where the question is leading them.
Card 3 shows the challenges the querent is facing; what is difficult for them. This tells what is difficult about the question and what challenges the querent will have to overcome to find the answer and attain their goal(s).
Card 4 shows clarity for the querent; what makes sense to them. This tells the querent what they already understand, but may not know; parts of the question that already make sense to them. This also helps show where the gaps are and what information is left to obtain in order to answer the question.
Card 5 shows the querentâs ultimate goal. This tells the objective of the question and what the querent is hoping to get out of it. If this card does not align with card 2, that means the querent may not be heading in the right direction to attain their goal and that changes need to be made.
If you canât seem to get a clear answer from your reading, try again once more. If neither reading is making any sense, put the deck away for the day and try again at a later date.
Example Reading
Here is a reading I did as an example.

The querent for this reading would like to remain anonymous. For the question, the querent wanted to know how their current endeavors would fare. I started by saging my deck and shuffling it. I then laid all the cards out face up before beginning. For the meanings, I used the booklet that came with the tarot deck.
My Reading
Card 1: origin
This position shows the querentâs origin; where they come from. I drew The Magician, reversed. This card is about creative block, lack of self confidence, inability, indecision, truth.
Interpretation: The querent has had trouble bringing their goals and dreams into reality. This may be because theyâre not quite sure what it is they want. They have been unsure of themself, causing indecision and creative blocks. The querent has a lack of direction and is unsure where to go or what to do next.
Card 2: destination
This position shows the querentâs destination; where they are going. I drew The Lovers, reversed. This card is about lack of balance, apathy, disinterest, lack of energy, separation between heart and mind.
Interpretation: The querent will have trouble with their endeavors if they remain on this path. They will start to lose interest and stop being passionate about this venture. It may seem like their heart is no longer in it. It will start to feel like things are dragging and they are running out of energy for this project.
Card 3: challenge
This position shows the challenges the querent is facing; what is difficult for them. I drew the Eight of Swords, reversed. This card is about being free, powerful, assured, confident, empowered by the circumstances.
Interpretation: The querent needs to remember to make the most of a situation. Instead of focusing on the negative, they need to focus on the positive and use the circumstances to their advantage. They need to focus on being confident in their decisions and assure themselves that they are capable and things will work out. As my nana always says: âif itâs meant to be, itâs up to me!â
Card 4: clarity
This position shows clarity for the querent; what makes sense to them. I drew the Ace of Wands, reversed. This card is about delay, creative block, serenity, cowardice, fear of change.
Interpretation: The querent is already aware of their origin shown in card one. They know they have had trouble in their past with creative blocks and have delayed their endeavor because of it. There is a certain serenity in things staying the same, but the querent knows they wonât get anywhere that way. Although they are afraid of change, they realize they need to overcome it and move on if they donât want to end up on the wrong path.
Card 5: goal
This position shows the querentâs ultimate goal. I drew the Four of Wands, reversed. This card is about failure, letting time slip by, defeat, sadness, tension, limitations.
Interpretation: The querent has been facing some tough times – this is apparent from the other cards. Their desires have been slowly slipping away. They strive to overcome these limitations they are facing. They are tired of feeling defeated and sad and they want to make a change. Instead of letting time slip away, they want to seize the moment and make the most of their days. Their goal is to break free from all the negativity and become a better version of themself. They want to see their endeavor succeed.
Final Takeaway:
The querent has been facing a lot. They come from a place of self doubt and indecision and if they remain on this path, they will find themself losing their passion for their endeavor with no energy to bring it back. This is not news to them, though; they are already aware of the problems they are facing. They know they are delaying for fear of failure. In order to fix the situation and bring back their passion, the querent needs to make the most of what they have. They need to stop worrying about everything going wrong and work on being confident in their decisions. Things will work out if they just go for it! In the end, the querent wants to be in a place where they feel strong; they want to conquer their fears and overcome their limitations.
My advice for the querent would be to just go for it. Stop worrying about all the what-ifs and all the things that could go wrong and focus on what could go right. The worst that can happen is failure, but youâre already failing by not trying. You are strong and powerful and you CAN overcome the obstacles that form in your way. Stop hesitating and start doing. Everything will work out for you.
Next time weâll talk about some more tarot spreads, so check back soon!
Sources
Fiebig, Johannes, and Evelin Burger. Complete Book of Tarot Spreads. Sterling Publishing Co., Inc., 2014.
Law, Stephanie Pui-Mun, and Barbara Moore. Shadowscapes Companion. Tenth Printing, 2019.
Single Card Tarot Reading
Intro
This form of tarot reading is a quick and easy way to get a simple answer to any question. These questions can be yes/no or even more detailed – you can ask anything! Often, people will use this method to ask how their day or week will go, but you can ask as simple or as detailed a question you want.
The Method
Same as with any tarot spread, start by having the querent (or yourself) state their question out loud or in their head. Next you or the querent will shuffle the deck, cutting the deck when you are finished (optional).
Once the deck is shuffled, pick your card. If the answer doesnât seem to make sense or is too vague, you can pull another card for clarification. If youâre still having trouble, itâs best to rephrase the question or simply ask another time. Alternatively, you can perform a more detailed reading, like the Celtic Cross (here), to get a more in depth look to your question.
Example Reading
Hereâs a reading I did as an example:

For this reading, the querent asked how the new year would be, collectively as humanity.
My Reading
The card I drew was the Ten of Wands. In this deck, it also represents the Elemental Spirit of Fire.
I used the booklet that comes with the deck for the meaning. This card holds the courage of Aries, creativity of Leo, and vision of Sagittarius. It represents rebirth from the fire and a readiness to confront heroic tasks.
The fire of the salamander is transformative, releasing the querentâs burdens and responsibilities. Old habits are burning away and new opportunities are visible on the horizon. The querent will have to bear the heat of the current situation while looking ahead to the bright future.
Interpretation: human kind has seen one hell of a year and we are ready to rise up from the fire and ashes to renew ourselves. We are transforming into our newer, better selves having learned much from this past year. Things are going to start looking up and we will be there to seize any opportunities that come our way. The future is bright and we will come out of this renewed.
Next time weâll talk about some more tarot spreads, so check back soon!
Sources
Steventon, Kay, and Brian Clark. Celestial Tarot. First ed., U.S. GAMES SYSTEMS, INC, 2004.
Decision Tarot Spread
Intro
This spread is one I came up with myself. Iâm sure a variation of this spread already exists and may be called something else, but I call it the decision spread and this is how I use it. If you or whomever you are reading for is facing a difficult decision, this reading will help shed some light on the choices and their effects.
The Method
Same as with any tarot spread, start by having the querent state their question out loud or in their head. If you would like, choose a significator and place it face up in the middle of the table. Next you or the querent will shuffle the deck, cutting the deck when you are finished (optional).
Once the deck is shuffled, pick your cards and lay them out as shown in the diagram. This diagram is an example of a decision with two choices, but you can add more cards if you have other choices. In general, I use two cards per decision. I will explain this later.

Interpreting the cards
Below, I have included the method I use for reading this spread.

Use whichever method of interpretation you are comfortable with.
Card one is the general atmosphere surrounding the decision in question and the influences at work around it. It may tell how the querent feels about the decision, why this decision needs to be made in the first place, who may be involved or affected by this decision, etc.
The second card shows the immediate effects of the first choice. This means what will happen in the first few days, weeks, or months after the decision is made, depending on how big of a decision it is. It may show how the querent is affected, as well as those around them involved in the decision.
The third card shows the long term effects of the first choice. This means what will happen months or years after the decision is made; how the rest of the querentâs life and the lives of those involved will be affected by this decision.
The fourth and fifth cards are the same as the second and third cards, respectively. These cards show the immediate and long term effects of the second choice. The results of these two choices can be compared so that the querent can weigh their options and better make their decision.
This spread can also work if there are more than two choices involved. Simply add two more cards for each additional choice and read them as you would the second and third cards – immediate and long term effects. Below, Iâve included the layout and meanings for a spread of a decision with three possible choices.


Example Reading
Hereâs a reading I did as an example:

The querent for this reading would like to remain anonymous. For the decision, the querent was trying to decide between starting online therapy, starting in person therapy, or waiting to start therapy. I chose not to draw a significator card. I shuffled the deck, cut it three times, and laid all the cards out face up before beginning.
My Reading
Card 1: atmosphere
This position represents the general atmosphere surrounding the decision and influences at work around it. I drew the three of wands, upright. This means strategy, planning, strength, travel.
Interpretation: The querent is being strategic about things. They want to consider all their options and weigh their possible outcomes before making a decision. It takes strength to know when you need to make a change, and the querent is carefully planning to make sure they make the right choice.
Card 2: choice 1 – immediate
Choice 1 is online therapy. This position represents the immediate effects of choice 1. I drew the queen of pentacles, reversed. This means imbalance, reclusive, superficial, martyrdom.
Interpretation: The querent may face some imbalance at first if choosing this option. They may feel like they’re being greedy by choosing to prioritize their mental health. Choosing to stay home instead of going in person may cause them to feel more reclusive. They may face some pain in addressing the issues they are facing, but feel as though the pain is worth it to make progress.
Card 3: choice 1 – long term
Choice 1 is online therapy. This position represents the long term effects of choice 1. I drew Possibilities, reversed. A lot of decks will include an extra card in their major arcana which is not part of the classic 21 major arcana cards. This card did not have a recorded meaning, so I used my intuition to read the meaning based on the imagery.
Interpretation: The querent may feel like they don’t have a lot of options when it comes to online therapy. They may have a ‘beggars can’t be choosers’ mentality where they feel like have to settle for an option they may not be comfortable with – someone they don’t feel is the right fit for them. They may stick with this person out of convenience, seeing that there aren’t many available options.
Card 4: choice 2 – immediate
Choice 2 is in person therapy. This position represents the immediate effects of choice 2. I drew the four of pentacles, reversed. This card means greed, loss, materialistic, mistrust.
Interpretation: Again, we see that making the decision to seek help may make the querent feel like they are being greedy by prioritizing their mental health. They might feel they aren’t quite connecting with the therapist the way they had hoped leading them to feel mistrustful of them at first and finding it hard to open up.
Card 5: choice 2 – long term
Choice 2 is in person therapy. This position represents the long term effects of choice 2. I drew the four of swords, reversed. This card means resentment, stagnant, exhaustion, frustration.
Interpretation: The querent may begin to feel stagnant, like they aren’t making any progress. This can be due to the last card – feeling like they aren’t connecting to the therapist they have chosen. They may begin to feel exhausted and frustrated after working so hard and seeing little results. This can lead them to dislike the therapist they have chosen; maybe even cause them to leave altogether, thinking things are hopeless.
Card 6: choice 3 – immediate
Choice 3 is waiting. This position represents the immediate effects of choice 3. I drew Strength, upright. This card means inner calm, courage, control, patience.
Interpretation: At first glance, this may seem like the best option. The querent may feel in control. They may feel empowered, thinking they have the strength to figure things out on their own without help. Waiting takes patience, and there is a certain calm in biding your time, waiting for the right moment. Perhaps, in the short term, this option is best.
Card 7: choice 3 – long term
Choice 3 is waiting. This position represents the long term effects of choice 3. I drew The Empress, reversed. This card means neglect, indecisiveness, disconnection, resistance.
Interpretation: Waiting too long may make the querent feel neglected. They may feel like they have undervalued the importance of their mental health. This can lead to indecisiveness, leading them to more delay for concern of making the wrong choice and may make them feel disconnected, having left their problems unsolved for so long. They may even feel hesitant to choose to seek help for fear of making the wrong choice again.
Final Takeaway
It seems to me that the best option for the querent at this time would be to wait. Choosing the right therapist is very important and there might not be a great option for them now. Jumping the gun and choosing someone out of convenience may lead to subpar care and may turn them off to getting help later on. For the immediate future, it seems the best decision is to wait.
In the long term, waiting will lead to further problems. Yes, waiting now may be the right decision, but the querent needs to be sure not to wait too long. As long as they keep an eye out for the right therapist, that person will come along. Patience is a virtue, and if the querent bides their time, things will work out. If they consider carefully and weight their options, they will make the right decision.
No sources for this post. Next time weâll talk about some more tarot spreads, so check back soon!
The Celtic Cross Tarot Spread
Intro
The Celtic Cross (or Keltic Cross) tarot spread is one of my favorites! It uses 10 cards and delves deeply into the problem or question asked. There is no single right way to do this spread – I have seen many different interpretations of it. I will include three separate interpretations of this spread so you can choose which one speaks to you.
The Method
Start by having the querent (person you are reading for) ask a question or state a problem. This can be out loud or in their head. If you would like, you can choose a significator, or card to represent the querent. This card should be placed face up in the middle of the table.
Next is shuffling the deck. Some people have the querent shuffle the deck and put their energy into it as they think about the question/problem. Others prefer to shuffle the deck themselves and have the querent simply hold the deck while they think of their question. Still others like to shuffle the cards themselves while they think about the querent and their question. Do whatever feels right for you.
At this point, some people like to cut the deck. Either you or the querent can do this. Some people cut the deck once, while others cut it into three sections. If you do this, cut to the left with your left hand, then pick the piles back up from right to left.Â
Once this is finished, lay out the top ten cards in the order shown below in the diagram. You can place the cards face down in their respective positions and read each one as you go, or you can place them all face up. If you like, you can even draw the cards one at a time from the deck and read them as you go.

Interpreting the Cards
Below, I have included three different methods of reading the Celtic Cross spread. Choose whichever speaks to you.



When reading the cards, you can use established meanings, like the ones from the website or chart in the previous blog post here, books published about the subject, etc. You can also choose to simply use your intuition when reading the cards. What symbol or imagery stands out to you? What vibe do you get from the card?
As you read, you may notice some similarities between the cards, especially if the spots they are in have similar meanings.
If you see mostly cards from the major arcana in the reading, this means there are powerful forces involved. Any positive or negative things you read will be amplified. Often times, this means the outcome of the reading is unlikely to change. But remember – things still can change if the querent changes their path.
When reading the cards, try to make a story of your interpretations to the querent; tell the querent what you have learned. Make sure you read in a positive light, no matter the meaning. If you foresee danger in the future, donât tell the querent something terrible is going to happen to them, tell them to be cautious and keep an eye out for danger.
If you canât seem to get a clear answer from your reading, try again once more. If neither reading is making any sense, put the deck away for the day and try again at a later date.
Example Reading
Here’s a reading I did as an example.

I did this reading with myself as the querent. For my question, I asked how the rest of my week would go. I decided not to choose a significator card because I prefer not to read that way. I shuffled my deck and cut it three times, then laid all the cards out face up before beginning. For the interpretation, I used the chart above taken from source 3. For the meanings, I used the booklet that came with the tarot deck.
My Reading
Card 1: what covers me
This position is the general atmosphere surrounding the question and influences at work around it. I drew the Page of Chalices, reversed. This card is about hoarding emotions and keeping them to yourself for fear of getting hurt; keeping in the dark alone.
Interpretation: I’ve been holding back my feelings, but I need to let them flow and accept that sometimes I might get hurt, but it’s better to have loved and lost than never have loved at all.
Card 2: what crosses me
This position is about opposing forces – good or evil. It should be read upright. I drew Strength. This card is about overcoming obstacles, staying strong through tough times, and being fearless.
Interpretation: I’ve been having trouble overcoming the obstacles in my life. Things may get tough, but I need to remember to stay strong – I will get through this.
Card 3: what is beneath me
This position is the basis of the matter – part of the querent’s experience in the past. I drew the Knight of Chalices, reversed. This card is about closed off, guarded emotions and fear of the imminent fall.
Interpretation: For a while, I’ve been keeping things to myself for fear of being let down. I’ve been guarding my emotions and not letting people in. Note: notice the similarities between this card and the first one?
Card 4: what is behind me
This position is about influences just passing away. I drew The Empress, upright. This card is about focusing more on what matters; connecting to mother nature and the joy of being alive.
Interpretation: Lately, I’ve been focusing more on being thankful for what I have instead of wishing for things I don’t have.
Card 5: what crowns me
This position is something that may happen in the future. I drew The Magician, reversed. This card is about a lack of energy, self-confidence, passion, and creativity; a time of doubt.
Interpretation: If I’m not careful, I may fall into a spiral of self doubt, draining me of my drive to accomplish my goals. I need to make sure I work on trusting myself and finding my inspiration so this doesn’t happen.
Card 6: what is before me
This position is something that will happen in the future. I drew the Ten of Pentacles, reversed. This card is about not reaching your full potential.
Interpretation: Similar to the last card, if I remain on the path I’m on, I will fail to reach my full potential. Since this is not what I want, I need to change my path to ensure this doesn’t happen.
Card 7: what I fear
This position is about the querent’s negative feelings about the question or problem. I drew Temperance, upright. This card is about learning to maintain balance, enjoy things in moderation, and helping those in need during times of abundance.
Interpretation: I worry about not maintaining balance in my life. I don’t want to see myself too invested in things that don’t matter; I want to focus more on the important parts of my life.
Card 8: family opinions
This position is about the querent’s environment; opinions/influences of family and friends. I drew the Ace of Pentacles, upright. This card is about seizing great opportunities, rising up to challenges, rewards for hard work, and taking the road less traveled.
Interpretation: My friends and family of very supportive of me. They want to see me achieve success and be rewarded for the hard work I do.
Card 9: my hopes
This position is the querent’s hopes and ideals on the matter. I drew the Six of Chalices, upright. This card is about not letting life get you down, renewing yourself, and pursuing childlike innocence.
Interpretation: I want to overcome the things in life that get me down. I want to see myself overcoming obstacles and coming out wiser on the other side. I wish to see the good in life and focus on that.
Card 10: final outcome
This position is the final outcome; the summary of everything previously read. I drew The Tower, upright. This card is about sudden change, taking what you can from the destruction, accepting the truth, and starting fresh.
Interpretation: Overall, I will be seeing a big change in my life as a result of my actions. I need to focus on taking what I can from the experience and accepting that I may not be able to stop this. At the end of it all, I can start fresh and do things better, having learned from my mistakes.
The obstacles I’m facing in my life are a direct result of keeping things to myself and refraining from asking for help. Even though I’ve been trying to focus more on the good, it’s not quite enough. If I don’t reach out, I’m going to start doubting myself and my work will suffer because of it. My friends and family are there, willing to support me – all I need to do is ask. I worry about achieving balance in my life; seeing the good while still facing the obstacles in my way. As much as I want to see my goals achieved, I can’t do it alone. It’s ok to ask for help and that’s what I need to do. And if I crash and burn, at least I did it with friends and family by my side. I will come out of it stronger than before, like a phoenix rising from the ashes.
Next time weâll talk about some more tarot spreads, so check back soon!
Sources
Buckland, Raymond. Buckland’s Complete Book of Witchcraft. Llewellyn Publications, 1986.
Buckland, Raymond. Wicca for One: the Path of Solitary Witchcraft. Kensington Publishing Corp., 2004.Â
Eads, J. R., & Tombs, K. (2013). The Light Visions Guide (3rd ed.). Los Angeles, CA: James R. Eads.
Gray, Eden. The Complete Guide to the Tarot. Random House USA, 1982.
Intro to Tarot
Background
Tarot (pronounced: âtarrowâ) reading, also called cartomancy, is an ancient form of divination that is still going strong today. Itâs origin dates back to the twelfth century, though no exact date is known. There are other forms of cartomancy, such as oracle, leanormand, and playing cards, but tarot is the most popular. The modern day deck of cards is actually originally based off the minor arcana of the tarot deck! Pentacles turned to diamonds, wands to clubs, cups to hearts, and swords to spades.
Generally in tarot, there are 78 cards in the deck, 22 of which are the major arcana and 56 of which are the minor arcana. The minor arcana consists of four suits: wands, cups, swords, and pentacles. Sometimes decks may use coins instead of pentacles or substitute the four suits for the four elements, the four directions, or the four seasons. These substitutions are as follows:
These days, there are hundreds, if not thousands, of different tarot decks. You can find them on a number of websites, metaphysical shops, etc. Itâs important to choose a deck that speaks to you. A good starter deck is the Rider Waite Tarot deck. This deck was the first modern tarot deck and is considered the âclassicâ tarot from which most meanings and designs are based.
Once you obtain your tarot deck, itâs important to cleanse it before use. My preferred method of cleansing is my running the deck through sage smoke until it feels cleansed. If you prefer, you can use any number of cleansing methods. If you leave your deck sitting for a while, make sure you recleanse it before doing a reading.
For storage, some prefer to keep their deck wrapped in silk or placed in a box. I personally leave my decks in the boxes they come in. The choice is yours – there are many websites and metaphysical shops that sell a plethora of options for tarot storage.
When doing your first few readings, try not to take them too seriously. It can take a few tries and some learning before your intuition really starts to kick in.
Reading the Tarot
Once you have picked out and cleansed your deck, youâre ready to begin your tarot journey! Some people go through the deck and choose a âsignificatorâ card, or card to represent the person for whom they are reading. I prefer to leave all the cards in the deck, but you should do whatever works best for you.
Start by shuffling the cards. Some people choose to read tarot upright only, but you can also shuffle the deck so that cards are both upright and reversed. Neither method is more correct – do whatever feels right to you. Think of your question or problem and fill the cards with your energy as you shuffle.
Once you feel you have shuffled enough, youâre ready to draw cards. Some people like to cut the deck and draw from there, but you can also just draw straight off the top. Use your intuition and do what feels right.
As you draw, place the cards in their corresponding spots for the spread youâre doing – they will usually be numbered. You can either place them face down and flip them as you read, or you can simply place them face up and read them that way.
When reading tarot, remember that things are not always what they seem. Death seems like a very intimidating card, but it does not always mean someone is going to die. Similarly, The Fool does not necessarily mean stupidity or poor decisions. Itâs all about your intuition.
The 78 cards of the tarot have general meanings for their upright and reverse positions. You can read using these meanings or using your intuition. As you start to practice more, your readings will come more naturally.
My favorite source for tarot card meanings is https://www.thetarotguide.com. This website shows very detailed upright and reversed general meanings for all the cards in the deck. It also provides the upright and reversed meanings of each card if used in a love/relationship reading, money/career reading, spirituality reading, or health reading.
There is also a section of the website with flashcards to help you learn the general meanings. Overall, this website is a great resource for both beginners and experienced tarot readers.
During your readings, you may notice patterns arising. If you see many of the same suit showing up, this can be indicative of the general trend or direction of the reading. These trends are as follows:
Another pattern you may notice is the number of upright and reversed cards. In general, upright cards are read in a positive manner and reversed cards are read in a negative manner. This is not always true.
General Card Meanings
Most tarot decks will come with a booklet explaining the symbology and meanings of each card. Not all decks agree on these meanings and not all decks are designed the same. Generally, Rider-Waite based decks will give similar meanings. Shown below are the simple meanings taken from one of my favorite decks, the Ethereal Visions tarot.
Suits
The Major Arcana
Minor Arcana
Wands
Cups
Swords
Pentacles
Basic Tarot Spread

A simple tarot spread you can do is the three card spread shown above. This gives three perspectives on your problem or question: past, present, and future. When doing a tarot spread, place the cards in the order you pick them up. Place the first one in the first position (past), the second one in the second position (present), and the third one in the third position (future).
The past card tells you about what shaped the problem; how you got to this point. The present card tells you where you are now; what is currently happening with your problem. The future card tells you what is ahead; what will happen if you continue on the path youâre on.
*REMEMBER* any reading you do for the future is NOT set in stone. Future readings simply tell you what will happen if you continue on the path youâre on. If youâre not happy with what youâve read, you can change it!
Next time weâll talk about some more tarot spreads, so check back soon!
Sources
Buckland, Raymond. Buckland’s Complete Book of Witchcraft. Llewellyn Publications, 1986.
Buckland, Raymond. Wicca for One: the Path of Solitary Witchcraft. Kensington Publishing Corp., 2004.
Cunningham, Scott. Divination for Beginners: Reading the Past, Present & Future. Llewellyn Publications, 2008.
Gray, Eden. The Complete Guide to the Tarot. Random House USA, 1982.
Hughes, Matt. Ethereal Visions Illuminated Tarot Deck. U.S. Games Systems, Inc., 2017.
Lisa. âTarot Reading: The Tarot Guide: Dublin.â The Tarot Guide, 2015, http://www.thetarotguide.com/.
Methods of Divination – Water Gazing
History
Water gazing, also called hydromancy, is the art of divining through water. This method of divination originated in ancient Greece and is said to have been created by Nerus, god of the sea and water.
The ancient greek method took place at night. It involved filling a vessel with water, placing torches around the vessel, and saying invocations. When sitting before the vessel, diviners would see the future in the reflections in the water.
Current Methods
There are several techniques of water gazing used today. Thereâs the classic water gazing method based on the ancient greek method, sycphomancy, water gazing in natural bodies of water, and water gazing into wells.
Water Gazing
The classic water gazing method, as I mentioned, is very similar to the ancient greek method. Itâs recommended to use a blue ceramic bowl for this, but any color/type of vessel is fine – choose what feels right to you. If you choose to use a different color or if the color of the vessel is lighter, you can add some blue food coloring to the water to make it darker.
Itâs best to perform this method of divination in a darkened room with only a small light source. You should have your back to the light when divining, unless you are using the reflection of a candle in the water for divining. You can also use the reflection of the moon in the water.
When you are ready, ask your question and gaze into the water. Just like some of the scrying methods weâve talked about in the past, the idea is to look through the water rather than into it. After a while, you may see the water start to cloud. Eventually, you will see symbols in the water. Make sure you record the symbols you see! Stop divining when you donât see any more symbols.
Sycphomancy
Sycphomancy is the use of cups or glasses in divination. There are many different ways to employ this technique. One way is to pour wine into a clear glass. Place a candle behind the glass. Ask your question and gaze into the wine. Search for symbols, record what you see, and stop when you see no more symbols.
Another method is the past, present, future method. This method is used when the question you have pertains to the past, present, and future. Some say you can only use this method when the weather has been calm for three days prior to divination, but this is optional. It is also recommended to dress in white for this method, but dress however feels right to you. For the past, fill a silver cup with wine; for the present, fill a copper cup with oil; and for the future, fill a glass cup with water.
The gold cup is another method of water gazing. Fill a gold cup with water to scry in. If you donât have or canât obtain a gold cup, placing a gold ring in a regular glass of water is fine. Set the glass in front of a mirror and gaze into the reflection of the ring and cup in the mirror.
Natural Bodies of Water
Water gazing can be done in natural bodies of water. Itâs best to use a calm lake or small pool with a stream running into it. Sit in front of the body of water and shut out all distractions. Ask your question and you will see what you need to know reflected in the water.
Well
In order to use a well for water gazing, you need to have a lump of gold or silver. Gold is better, but not always easy to find or obtain. Toss your lump of gold/silver into the well – this will make the water clearer and more conductive for divination. Divine like you normally would.
Ocean
There are a few ways you can use the ocean for water gazing. The first is to watch the waves on the beach. Ask your question and look for symbols in the tide. Another is gazing into the sea from a high point. You can also scry in the reflection of the sun on the water.
Method
There are no special preparations you have to make in order to start divining, unless the technique you employ states so. If you would like, you can prepare by simply sitting quietly for a few moments, breathing deeply. Think of your question and move on to the technique.
If you desire, you can use the method mentioned in the previous blog posts. Cast your circle, say a protective prayer, invoke your deities, and begin divining. Once you are finished, close your circle, thank your deities, and say a closing prayer.
Next time weâll talk about some other methods of water divination, so check back soon!
Sources
Cunningham, Scott. Divination for Beginners. Woodbury, Minn., U.S.A: Llewellyn Publications, 2008. Print.
The Art of Divination
Introduction
Scrying and divination are two different practices, as weâve discussed in previous blog posts. As a reminder, scrying is defined as âthe art of obtaining extrasensory information by the agents of the unconscious mind in the form of sensory metaphorsâ and divination is defined as âthe practice of determining the unknown by the manipulation and observation of tools recognized by their users as possessing the ability to provide such information.â In layman’s terms, scrying is using your subconscious to receive answers to your questions while divination is more symbolic in its answers.
Divination involves looking into the past, present, or future to seek out things that are normally hidden to us. When looking to the future, itâs a lot like predicting the weather. Oftentimes it can be accurate, but just like the weather, the future can change in an instant. We create our own reality. Nothing we see when divining is concrete and if we donât like the future we see, we can change it. Just like my nana always says: âif itâs meant to be, itâs up to me!â
History
Divination is an ancient art, predating history itself. No one knows when people first used tools to foretell the future, but we know the practice is still alive and well today. In the past, divination tended to be more closely linked with religion; people spoke to their deities to receive the information and answers they sought, and believed these deities manipulated the tools they used.
This method of future prediction is a worldwide phenomenon; in almost every culture, there is evidence that divination is used. To be clear, divination is not magic and does not require psychic ability. Successful divination can be achieved by anyone who desires to use the technique.
Practice
When divining, âactions and thoughts produce nonphysical waves of energy that extend into the future, and thus shape it to a certain event.â Essentially, the subconscious mind creates small, involuntary movements and energy, much like in scrying. Not all methods of divination involve the subconscious mind, however; some tools rely on external forces. The energy of the subconscious mind combined with these external forces shows potential futures.
There are two basic forms of divination; operational and natural. Operational divination involves the manipulation of tools to determine the future. These tools are used in specific ways. Natural divination involves observation of the natural world. A specific time and place is chosen and signs are received in response to questions. We will talk about various methods of divination in future blog posts.
Remember, your attitude is important. How you approach divination determines how you will receive your answers. If you approach this method seriously, with genuine questions, you will get serious answers and responses. It is important to respect the art of scrying, the tools you use, and the techniques you employ.
How you ask the questions can be just as important as the questions themselves. It is important to carefully formulate the questions you ask so that they are easy to understand and answer. Clear questions = clear answers. You can write your questions down, speak them aloud, or simply think them in your head. Use whichever method feels right to you, unless the technique youâre using requires something specific.
When asking your questions, itâs important to think only of the question, not of any desired answers. Donât ignore any responses you receive just because you donât like them. Itâs important to remain impartial when asking your questions and receiving your answers.
Responses
The messages received during divination are referred to as responses and they come in three forms; binary, symbolic, and selective. Binary is the easiest form and gives the clearest answers. Methods involving binary responses use yes/no questions, like the pendulum, thus the term âbinary.â Sometimes, an additional answer such as âmaybe,â âperhaps,â or âno answerâ may be included as well.
Symbolic responses come in the forms of symbols or images. You interpret them based on the question you asked. These responses are not limited to specific questions; you can simply request to see the general future. Usually, the diviner will only see symbols that are familiar to them, which helps with the success of their interpretation. When using this method, be sure to interpret the symbols right away. Trust your instincts – there are no right or wrong answers.
Thereâs no need to seek out literal meanings of the symbols, you should rely on what feels right. For example, if you see the symbol of a dog, you might think loyal and friendly. If youâre not fond of dogs, you might think aggressive and hostile. Neither of these answers is more correct than the other. The way you feel about the symbol you see, the way you interpret them, is the correct way for you. Everyone is different.
Selective responses are much more particular than the other types of responses. The diviner will write down several potential futures, which are then manipulated to show the most likely one. These can be written down on pieces of paper, for example, and placed somewhere so that the wind will manipulate them.
If the response you receive is unclear, or if you are unsure, repeat your divination three times to try for a clearer response. Sometimes, there will be no response. If this is the case, donât stress. No response doesnât necessarily mean failure, it can simply mean that there is no answer at the time, or that the answer is unclear given your current path. Give it some time, and try your question again later.
Method
It is often said that itâs best to eat a large meal before beginning with your divination, but this is unnecessary. Do what feels right to you. There are no special outfits or jewelry required, but you can choose special adornments if you so desire.
Divination has, in the past, been said to be best performed at specific times. These days, though, there is no such limitation. Divination can be performed during any season, on any day, at any time, and during any phase of the moon. Some do claim, however, that it can be less distracting to perform it at night.
There are no special preparations you have to make in order to start divining, unless the technique you employ states so. If you would like, you can prepare by simply sitting quietly for a few moments, breathing deeply. Think of your question and move on to the technique.
If you desire, you can use the method mentioned in the previous blog posts. Cast your circle, say a protective prayer, invoke your deities, and begin divining. Once you are finished, close your circle, thank your deities, and say a closing prayer.
It is recommended not to divine for others until you are proficient. Be warned that it is an invasion of privacy, and unethical, to look into othersâ future without permission.
Next week weâll start talking about specific techniques of divination, so check back soon!
Sources
Buckland, Raymond. Buckland’s Complete Book of Witchcraft. St. Paul, Minn., U.S.A: Llewellyn Publications, 1986. Print.
Buckland, Raymond. Wicca for One. New York, NY, U.S.A: Kensington Publishing Corp., 2018. Print.
Cunningham, Scott. Divination for Beginners. Woodbury, Minn., U.S.A: Llewellyn Publications, 2008. Print.
Tyson, Donald. Scrying for Beginners. Woodbury, Minn., U.S.A: Llewellyn Publications, 1997. Print.